首页
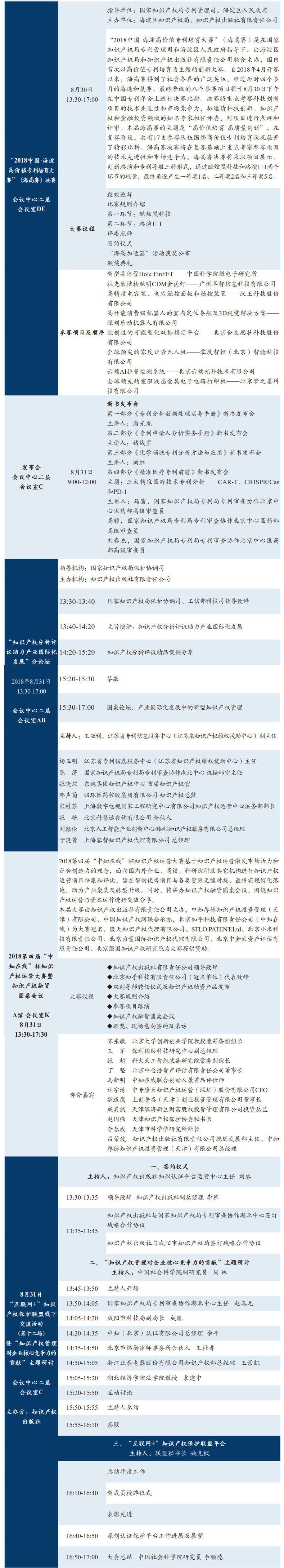
日程
参展商
现场花絮
往届回顾
PIAC 2017
PIAC 2016
PIAC 2015
PIAC 2014
PIAC 2013
PIAC 2012
当前位置:
首页
>
日程
注册成为CIPAC-CNIPR会员,即可免费下载CPAC2018会议资料(已注册会员登录后,前往"会议资料下载区"下载即可)。
8月30日
8月31日